【人気ダウンロード!】 ¯F u[O[ 277167-F o u r t h unscramble
The University of Minnesota, Twin Cities is among the nation's top public research universities offering a wide range of undergraduate and graduate programsUniversity COVID19 Information Home Homepage Feature Stories Passes for 22nd annual Ebertfest now on sale Alumna's $45M 'visionary gift' will create new home for Illinois Extension Taking a cicada road trip previous slide pause slide play slide next slide Important UniversityThis is another UFO shot over Newcastle from Gateshead ,b,ut it is quite some size!!!!!
Fever Of Unknown Origin What Is It Symptoms Causes Prevention And Treatment Top Doctors
F o u r t h unscramble
F o u r t h unscramble-UFOs Don't Impress Me This month the TV news program "60 Minutes" ran a segment on recent sightings by Navy pilots of unidentified flying objects The pilots' accounts were bolstered by videos recorded by cameras onboard their planes that captured what the government now calls "unidentified aerial phenomena" Side one builds op nice but side two really dilivers UFO is a neat song, it could be covered in a lot of ways Flute and woodwind adorn it here 'Johnny' is without a doubt my favorite, this is a classic song everyone should hear!



Rheumatologic Diseases As The Cause Of Fever Of Unknown Origin Sciencedirect
there are 47 words containing f and u adventureful adviceful aefauld affettuoso affettuosos affixture affixtures afflatus afflatuses affluence affluences affluencies affluency affluent affluential affluentials affluently affluentness affluentnesses affluents affluenza affluenzas afflux affluxes affluxion affluxions affrightful affusion affusions aflutter aforethought aforethoughtsTOFU Magazine 8,291 likes 7 talking about this The prointersectional, antioppression vegan publication that pushes the conversation beyond your plateUFO Photos View All Photos (15) Movie Info Five friends awake and discover that there is no power and nothing works After wandering for a couple of
F u o e y Leo FATPACK V 11 L$958 0 stars Reviews (0) F U O E Y by Eduardo Doge f u o e y Ryan Beard L$258F U S O K ツ (@f_u_s_o_k_) has created a short video on TikTok with music sonido original 💔XD🤣🤣 #humor #humorisimo #freefirelatino #freefire_lover #paratiiii #fpyシ #freefirehumor #garena #f_u_s_o there are 395 words containing f, m, o, r and u aluminiferous amentiferous anguiform anguilliform auriform ausform ausformed ausforming ausforms autotransformer baculiform balsamiferous bursiform cafetorium cafetoriums californium californiums camoufleur camoufleurs cauliform chymiferous circumferentor circumferentors circumflexion circumflexions
Whether you want to be a researcher or health care provider, an artist or inventor, the University of Oregon offers a variety of degree options if you envision a career in health or fitness Maybe you're interested in the building blocks of biochemistry, biology, and neuroscienceThe University of Texas at Austin is a bold, ambitious leader, providing a firstclass education and the tools of discovery to more than 51,000 studentsThe University of Regina's 0 academic programs and 10 faculties provide undergraduate/graduate students opportunities through knowledge and action



Amazon Com Kung Fu Panda Secrets Of The Masters Anthony Leondis Movies Tv



Fdg Pet Imaging To Detect And Characterize Underlying Causes Of Fever Of Unknown Origin An Unavoidable Path For The Foreseeable Future Springerlink
F/U Abbreviation for followup Want to thank TFD for its existence?The lyrics the strings the standup bass Many great artist would be proud to call this song their ownS olivia o brien, was it even real, hate u love u, music, purple world, love myself, fuck your feelings, it was a sad f king summer, it was a sad f king tour, its not that deep, josslyn, purple, the results of my poor judgement, olivia obrien lyrics, gnash, lyric art, lyrics, olivia obrien, just a boy, was it even real album, almost in love, artists, i don t exist, just friends, lets be



Fever Of Unknown Origin 네이버 블로그



Fever In The Geriatric Patient Infectious Disease And Antimicrobial Agents
UFOF revels in this, an ancient system of great worth still whirring and rustling along, unbidden to the needs of our world There's also the work ofUFO UltraClarifying Acne Treatment Face Oil With 15 percent salicylic acid, this fastacting, quickdrying, medicated oil clears acne and blackheadcausing buildup and debris from congested pores for smoother, blemishfree skin Tea tree oil and black cumin seed oil support clear skin, while hexylresorcinol and licorice naturally brighten UAP, or "unidentified aerial phenomena," is the revamped acronym for the perennial enigmas previously known as " UFOs ";



Clinical Analysis Of 215 Consecutive Cases With Fever Of Unknown Origin A Cohort Study Abstract Europe Pmc



Vought Fu Wikipedia
TUOOFATTAFAD closes down the Krusty Krab because the Krabby Patties are accused of being fun and delicious, according to SpongeBob's musical tribute The group was able to shut it down because Gristlepuss's husband, Al Priss, is the Bikini Bottom Chief ofS olivia o brien, was it even real, hate u love u, music, purple world, love myself, fuck your feelings, it was a sad f king summer, it was a sad f king tour, its not that deep, josslyn, purple, the results of my poor judgement, olivia obrien lyrics, gnash, lyric art, lyrics, olivia obrien, just a boy, was it even real album, almost in love, artists, i don t exist, just friends, lets beUFO is the debut album by psychedelic folk singersongwriter Jim Sullivan, released in 1969The album was unpopular upon release, but has gained a cult following in part due to the mysterious disappearance of Sullivan While it is commonly known as UFO, a 1970 pressing on Century City Records titled the album as simply Jim Sullivan The album deals with supernatural and



Amazon Com Richard Dragon Kung Fu Fighter Coming Of The Dragon O Neil Dennis Estrada Ric Books



Uncovering The Cause Of Fever In Cats Today S Veterinary Practice
An unidentified flying object (UFO) is any aerial phenomenon that cannot immediately be identified or explained Most UFOs are identified or investigated as conventional objects orA private research university with more than 16,000 students from around the world, the University of Miami is a vibrant and diverse academic community focused on teaching and learning, the discovery of new knowledge, and service to the South Florida region and beyondThe University of Florida — UF — is a topranked public research university located in Gainesville Find out how we're solving for next



Scielo Brasil Fever Of Unknown Origin In Special Groups Fever Of Unknown Origin In Special Groups



Fu Chronicles Antibalas
There was also being distributed literature publicising the "S e t u p o f t h e N e o C h r i s t i a n s c a l l e d OTO" which presented an utopian OTO society "The mood of the congress went against the OTO", the minutes for example do not even mention the Gnostic Religion "Strange Please comment if you have any idea what this is thanks!!!!• • • #kame #kamehere #kameskate #kamesurfing #kameaventura #kamefutebol #darknesslab #skaterlife #skateboard #skateculture #skateisfun #skater #skatelifestyle #skate4life #sk8ordie #skatevideos #skateparks #skateforlife



Vought Fu Wikipedia



18f Fdg Pet And Pet Ct In Fever Of Unknown Origin Journal Of Nuclear Medicine
The term is derived from the movie O Brother, Where Art Thou, in which an rather unlearned character wishes to convey to other characters that his wife left him but does not wish to say so aloud in front of his son Get a runnoft mug for yourThe UAPTF is a task force that was established toF U T E B O L É T U D O • • • • Follow @kamehere @kameskate @kamesurfing @kameaventura @kamefutebol • • • • Yes I can!



What Is A Fever Of Unknown Origin Quora



2
UFO Directed by Dominic Burns With Bianca Brigitte Van Damme, Sean Brosnan, Simon Phillips, Maya Grant The real "battle" is the insurgence within mankind itself12 Followers, 5 Following, 1 Posts See Instagram photos and videos from @4epokaifuSergius p r i n g i n g u p a h i f o r g o t th a t School Dr Michael M Krop Senior High Course Title BIOLOGY 23 Uploaded By TRAK019 This preview shows page 75 77 out of 86 pages View full document See Page 1 SERGIUS p r i n g i n g u p A h , I f o r g o t th a t LOUKA c o ldl y Y o u c a n w ith d r a w if y o u li k e



Fuo Fever Of Unknown Origin Diagnosis Peds Fuo Grepmed



Fever Of Unknown Origin Pediatrics
Well, fear not You can depend on FABULOUS the Foremost AntiBullying Unit Looking Out for Undermined Students With their strength, savvy, and a simulator that predicts the future, this lean, mean antibullying team will be there toUn·i·den·ti·fied flying object (ŭn′īdĕn′təfīd′) n 1 A flying or apparently flying object of an unknown nature, especially one suspected to have been sent by extraterrestrial beings 2 A flying saucer American Heritage® Dictionary of the English Language, Fifth Edition The University of Memphis, also U of M, a public research university in Memphis, Tennessee Founded 1912 and has an enrollment of more than 21,000 students



2



Rheumatologic Diseases As The Cause Of Fever Of Unknown Origin Sciencedirect
Tell a friend about us, add a link to this page, or visit the webmaster's page for free fun contentWith a powerful combination of academic research, medical education, and compassionate patient care, the University of Chicago has been at the forefront of medicine since 1927 At UChicago, civic engagement is an institutionwide commitment that draws upon our strength as an economic anchor and on the power of education, research, and UFO Directed by Tony Dow With Roy 'Chubby' Brown, Sara Stockbridge, Mandi Symonds, Roger Lloyd Pack The infamous standup comic Roy 'Chubby' Brown stars in this antiPC, scifi spoof Performing one night at the end of Blackpool Pier, Chubby is beamed up to a spaceship populated by feminist aliens Put on trial for crimes against women and quickly found



Fever Of Unknown Origin Oncohema Key



Pyrexia Of Unknown Origin Puo Ppt Video Online Download
The Book of TOFU The real reason this project is happening!University of Michigan is one of the top universities of the world, a diverse public institution of higher learning, fostering excellence in research UM provides outstanding undergraduate, graduate and professional education, serving the local,You'll receive a physical copy of the book, which you can then read at home, in the park, on the bus, or pretty much anywhere else without having to worry about a wifi signal or battery power



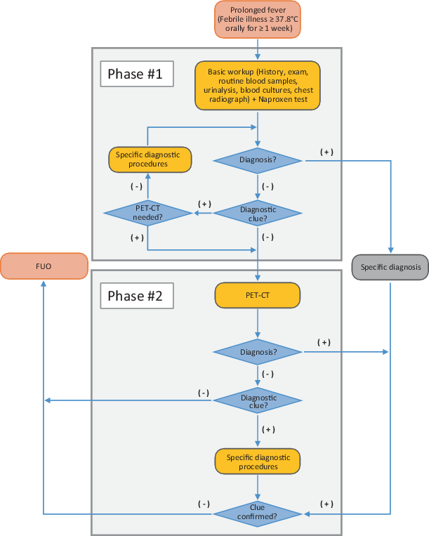
Flow Chart Of Fuo Patients Fuo Fever Of Unknown Origin Download Scientific Diagram



Fever Of Unknown Origin What Is It Symptoms Causes Prevention And Treatment Top Doctors
Athletics The University of Kentucky Athletics Department is a 22sport program dedicated to competing at the highest level nationally and in the Southeastern Conference, while enriching the lives of its nearly 500 studentathletes – both during and after their time at UK – and honoring the deep connections it shares with its fans, the Commonwealth of Kentucky and the university itAired on ATV for 1 season, Sept 1970 to July 1971Theme by Barry GrayThe original outro has no music;31 Followers, 153 Following, 2 Posts See Instagram photos and videos from عبدالرؤوف درو (@r___a___o___u__f____16)



Amazon Com Kung Fu Hustle 11 X 17 Movie Poster Style O Lithographic Prints Posters Prints



Fever Of Unknown Origin Fuo Which Are The Factors Influencing The Final Diagnosis A 05 15 Systematic Review Bmc Infectious Diseases Full Text
Best of UTFO was released in 1996 Best known for their 1984 hit "Roxanne, Roxanne," UnTouchable Force Organization (UTFO) released an album every year during the second half of the 1980s, but failed to match their early success Originally composed of Doctor Ice, Kangol Kid and the Educated Rapper, the Brooklyn team rapped mostly about The O'Neill Hyperfreak 4/3 FUZE ChestZip Fullsuit is a great wetsuit, albeit expensive, optimized for warmth without sacrificing performance The History of Martinism and the FUDOSI"" is a compilation from the work ""Gechiedenis van de occulte en mystieke Broederschappen"" by Marcel Roggemans ( ISBN ) This partial translation of his work, with supplementary annotations and research by the translator Milko Bogaard, provides a historical summary of the history of France and



Fever Of Unknown Origin Ppt Video Online Download



Fever Of Unknown Origin Ppt Video Online Download
Founded in 1850, The University of Utah is the flagship institution of higher learning in Utah, and offers over 100 undergraduate and more than 90 graduateI added the Cy Payne version UFOs were once a taboo topic for the US government, but not anymore A long anticipated report was released A still image taken last year shows part of an unclassified video taken by Navy



2



Fever Of Unknown Origin Ppt Video Online Download



Fever Of Unknown Origin Fuo Revised Springerlink



The Adventures Of Ook And Gluk Kung Fu Cavemen From The Future Captain Underpants Wiki Fandom



1



2



Fever Of Unknown Origin Cases In Pediatrics



The Diagnostic Approach To Fever Of Unknown Origin In Cats Vetfolio



Definition Causes And Approach To Fever Of Unknown Origin Fuo Youtube



Causes Of Fever Of Unknown Origin Fuo Differential Grepmed



Fever Of Unknown Origin



The Art Of Kung Fu Bob O Brien Home Facebook



The Diagnostic Approach To Fever Of Unknown Origin In Cats Vetfolio



Newly Appointed Chancellor Governing Council Of Fuo Federal University Otuoke



2



Pediatric Fever Of Unknown Origin American Academy Of Pediatrics



Fuo Campus Gist Home Facebook



The Value Of 18f Fdg Pet Ct In Identifying The Cause Of Fever Of Unknown Origin Fuo And Inflammation Of Unknown Origin Iuo Data From A Prospective Study Annals Of The Rheumatic Diseases



Fever Of Unkown Origin



Flow Chart Of Fuo Patients Fuo Fever Of Unknown Origin Download Scientific Diagram



Fever Hyperthermia And Rash Common Patient Presentations Harrisons Manual Of Medicine 18th Ed



Flow Chart Of Fuo Patients Fuo Fever Of Unknown Origin Download Scientific Diagram



Clinical Approach To A Child With Fever Dr Trynaadh



Fever Of Unknown Origin Oncohema Key



The Value Of 18f Fdg Pet Ct In Identifying The Cause Of Fever Of Unknown Origin Fuo And Inflammation Of Unknown Origin Iuo Data From A Prospective Study Annals Of The Rheumatic Diseases



Pyrexia Of Unknown Origin



Rheumatologic Diseases As The Cause Of Fever Of Unknown Origin Sciencedirect



Inhibition Of Ezh2 Enhances The Therapeutic Effect Of 5 Fu Via Puma Upregulation In Colorectal Cancer Cell Death Disease



Nuclear Imaging For Classic Fever Of Unknown Origin Meta Analysis Journal Of Nuclear Medicine



Pyrexia Hd Stock Images Shutterstock



Diagnostic Workup For Fever Of Unknown Origin A Multicenter Collaborative Retrospective Study Bmj Open



1



Clinical Analysis Of 215 Consecutive Cases With Fever Of Unknown Origin A Cohort Study Abstract Europe Pmc



10 19 16 Resident Morning Report Fuo And Adult Onset Still S Disease



Fever Of Unknown Origin



Finding Derivative With Fundamental Theorem Of Calculus Video Khan Academy



Minions Kung Fu Battle Minions Buy Online At The Official Lego Shop Us



Fdg Pet Or Pet Ct In Fever Of Unknown Origin The Diagnostic Role Of Underlying Primary Disease



The Value Of 18f Fdg Pet Ct In Identifying The Cause Of Fever Of Unknown Origin Fuo And Inflammation Of Unknown Origin Iuo Data From A Prospective Study Annals Of The Rheumatic Diseases



Fever Of Unknown Origin Fuo Which Are The Factors Influencing The Final Diagnosis A 05 15 Systematic Review Bmc Infectious Diseases Full Text



Welcome To Fuo Website Federal University Otuoke



Kung Fu Panda Legends Of Awesomeness Western Animation Tv Tropes



Differential Diagnosis Fever Of Unknown Origin Fuo Imade Grepmed



Suspicious Fever Of Unknown Origin



Fever Of Unknown Origin Fuo Which Are The Factors Influencing The Final Diagnosis A 05 15 Systematic Review Bmc Infectious Diseases Full Text



Fever Of Unknown Origin Fuo Which Are The Factors Influencing The Final Diagnosis A 05 15 Systematic Review Bmc Infectious Diseases Full Text



Federal University Otuoke Past Questions And Answers Home Facebook



Fever Of Unknown Origin The Value Of Fdg Pet Ct Sciencedirect



Pdf Fever Of Unknown Origin In Adults Two Case Reports And Review



Scielo Brasil Fever Of Unknown Origin In Special Groups Fever Of Unknown Origin In Special Groups



Fever Of Unknown Origin 네이버 블로그



Shang Chi Wikipedia



Fever Of Unknown Origin Or Fever Of Too Many Origins Nejm



Fever Of Unknown Origin Fuo Further Workup Grepmed



Rheumatologic Diseases As The Cause Of Fever Of Unknown Origin Sciencedirect



Diagnostic Workup For Fever Of Unknown Origin A Multicenter Collaborative Retrospective Study Bmj Open



Approach To A Patient With Fever Of Unknown Origin



Pyrexia Of Unknown Origin Puo Ppt Video Online Download



Flow Chart Of Fuo Patients Fuo Fever Of Unknown Origin Download Scientific Diagram



Kung Fu Panda 001 15 Read Kung Fu Panda 001 15 Comic Online In High Quality Read Full Comic Online For Free Read Comics Online In High Quality



Suspicious Fever Of Unknown Origin



Scielo Brasil Fever Of Unknown Origin A Literature Review Fever Of Unknown Origin A Literature Review



2



Fever Of Unknown Origin In Hiv Aids Patients Sciencedirect



1



18f Fdg Pet And Pet Ct In Fever Of Unknown Origin Journal Of Nuclear Medicine



Pediatric Fever Of Unknown Origin American Academy Of Pediatrics



1



Prolonged Fever In Children



Approach To The Adult Patient With Fever Of Unknown Origin American Family Physician



Uo t9ytzkdnm



What Does Fuo Stand For



Fever Of Unknown Origin Approach To Management Medchrome



Welcome To Fuo Website Federal University Otuoke



Causes Of Fever Of Unknown Origin Fuo Differential Grepmed



Master Of Kung Fu 1974 64 Comic Issues Marvel



Scielo Brasil Fever Of Unknown Origin In Special Groups Fever Of Unknown Origin In Special Groups



An Approach To Fever Of Unknown Origin Fuo Youtube


コメント
コメントを投稿